Product Summary
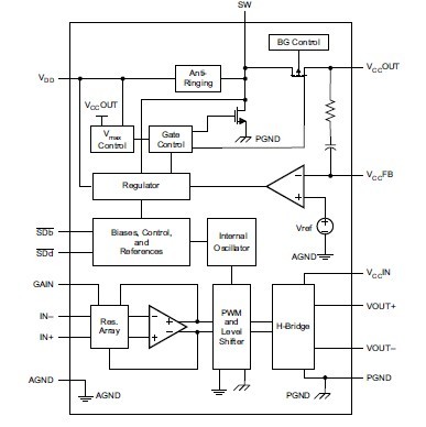
The MPZ2012S102AT is a high efficiency Class-D audio power amplifier with an integrated boost converter. It drives up to 2.7 W (10% THD+N) into a 4 Ω speaker. With 85% typical efficiency, the TPA2013D1 helps extend battery life when playing audio. It generates the voltage rail for the Class-D amplifier. This provides a louder audio output than a stand-alone amplifier connected directly to the battery. It also maintains a consistent loudness, regardless of battery voltage. The applications of the MPZ2012S102AT include: cell phones, PDA, GPS, portable electronics.
Parametrics
MPZ2012S102AT absolute maximum ratings: (1)VDD Supply voltage: –0.3 to 6 V; (2)VI Input voltage, Vi: SDb, SDd, IN+, IN–, VCCFB: –0.3 to VDD + 0.3 V; (3)TA Operating free-air temperature range: –40 to 85 ℃; (4)TJ Operating junction temperature range: –40 to 150 ℃; (5)Tstg Storage temperature range: –65 to 150 ℃.
Features
MPZ2012S102AT features: (1)High Efficiency Integrated Boost Converter (Over 90% Efficiency) ; (2)2.2-W into an 8Ω Load from a 3.6-V Supply; (3)2.7-W into an 4Ω Load from a 3.6-V Supply; (4)Operates from 1.8 V to 5.5 V; (5)Efficient Class-D Prolongs Battery Life; (6)Independent Shutdown for Boost Converter and Class-D Amplifier; (7)Differential Inputs Reduce RF Common Noise; (8)Built-in INPUT Low Pass Filter Decreases RF and Out of Band Noise Sensitivity ; (9)Synchronized Boost and Class-D Eliminates Beat Frequencies; (10)Thermal and Short-Circuit Protection.
Diagrams

![]() |
![]() MPZ2012S101A |
![]() TDK |
![]() EMI Filter Beads, Chokes & Arrays Ferrite Chip Beads |
![]() Data Sheet |
![]()
|
|
||||||||||||
![]() |
![]() MPZ2012S102A |
![]() TDK |
![]() EMI Filter Beads, Chokes & Arrays 0805 1000ohms 100MHz Rdc 0.15ohms 1.5A |
![]() Data Sheet |
![]()
|
|
||||||||||||
![]() |
![]() MPZ2012S221A |
![]() TDK |
![]() EMI Filter Beads, Chokes & Arrays Ferrite Chip Beads |
![]() Data Sheet |
![]()
|
|
||||||||||||
![]() |
![]() MPZ2012S300A |
![]() TDK |
![]() EMI Filter Beads, Chokes & Arrays Ferrite Chip Beads |
![]() Data Sheet |
![]()
|
|
||||||||||||
![]() |
![]() MPZ2012S331A |
![]() TDK |
![]() EMI Filter Beads, Chokes & Arrays Ferrite Chip Beads |
![]() Data Sheet |
![]()
|
|
||||||||||||
![]() |
![]() MPZ2012S601A |
![]() TDK |
![]() EMI Filter Beads, Chokes & Arrays Ferrite Chip Beads |
![]() Data Sheet |
![]()
|
|
||||||||||||
(China (Mainland))








